No campo da pesquisa anti-envelhecimento, Nicotinamida Riboside (NR), um precursor do NAD⁺, está ganhando atenção significativa da comunidade científica. Em setembro de 2023, uma patente de invenção nacional (Patente N °: 202311230678.4) sobre a aplicação de NR em retardar o envelhecimento foi oficialmente publicada. Esta patente, concluída em colaboração por várias instituições de pesquisa domésticas, demonstrou sistematicamente o potencial do NR na melhoria da função mitocondrial e no retardo do envelhecimento celular e tecidual com base na biologia fundamental e vários modelos de envelhecimento prematuro. A pesquisa abrange várias dimensões, desde o nível celular até o nível do órgão, fornecendo suporte técnico crucial para a aplicação do NR.

A pesquisa de patentes indica que o NR pode melhorar o status mitocondrial e aumentar a atividade celular em vários modelos de células de envelhecimento prematuro. No modelo de células-tronco da Síndrome de Cockayne (CS hMSCs), o NR reduziu significativamente a proporção de células positivas SA-β-gal, um marcador típico de envelhecimento celular. Além disso, nas células endoteliais arteriais humanas (hAECs), o NR aumentou a capacidade de autorrenovação das células. Esses dados apóiam o papel positivo do NR na manutenção da função celular e no retardo do envelhecimento, particularmente na regulação do metabolismo energético e da renovação celular, demonstrando efeitos estáveis.

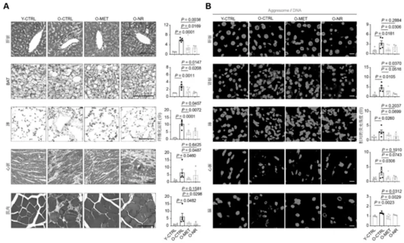
Além de seus benefícios de nível celular, NR (Nicotinamida Riboside) demonstra capacidades antienvelhecimento significativas em vários órgãos e tecidos. O uso de longo prazo de NR tem sido demonstrado em modelos animais para retardar o processo de fibrose em vários órgãos, incluindo gordura marrom, coração, músculos, pulmões e fígado. Além disso, os seguintes efeitos foram observados: redução na agregação de agregados de proteínas (agressões) no cérebro, coração, pulmão, fígado e tecidos renais; diminuição do tamanho da gota lipídica na gordura marrom; redução nas áreas glomerular e alveolar; diminuição da espessura da parede vascular; Redução da infiltração de células inflamatórias no fígado; regulação negativa da expressão de citocinas inflamatórias; e alívio da inflamação crônica em múltiplos órgãos. Esses achados indicam que o NR desempenha um papel em várias vias relacionadas ao envelhecimento e pode, até certo ponto, retardar as alterações degenerativas nos tecidos e órgãos.

A análise de bioinformática revelou ainda as mudanças diferenciais de expressão gênica no nível do tecido induzido por NR. Os dados indicam que tecidos como o tecido adiposo branco (WAT), vasos sanguíneos e o coração são mais responsivos ao tratamento com NR, com mais de 18% dos genes relacionados ao envelhecimento sendo revertidos sob intervenção de NR. Notavelmente, o NR regulou significativamente vários fatores de transcrição relacionados à inflamação e resposta imunológica (como Cebpb, Rela, Stat2), inibindo assim as respostas inflamatórias crônicas no nível de regulação gênica. Este mecanismo regulador não apenas aumenta a estabilidade do NR na intervenção do envelhecimento, mas também demonstra suas características de direcionamento de tecido como um método de intervenção.

Ao contrário de alguns compostos anti-envelhecimento, o uso a longo prazo de NR em modelos animais não mostrou efeitos colaterais significativos. Estudos indicam que os mecanismos regulatórios e de direcionamento de tecidos da NR são relativamente claros, com risco controlável de efeitos colaterais, estabelecendo uma base sólida para sua aplicação em alimentos funcionais, suplementos nutricionais, e matérias primas médicas. Bontai Bioengineering (Shenzhen) Co., Ltd., como uma das primeiras empresas nacionais a se engajar em materiais precursores NAD', acumulou vasta experiência na produção e otimização técnica de matéria-prima NRAls. SeusRiboside de nicotinamida a granelOs produtos de matéria-prima apresentam alta pureza, baixas impurezas e especificações personalizáveis, atendendo a uma ampla gama de necessidades, desde suplementos dietéticos até fins de pesquisa. Com a divulgação gradual de mais tecnologias de patentes NR e as melhorias técnicas pelas empresas de matérias-primas a montante na cadeia da indústria, a maturidade tecnológica do NR está aumentando, e espera-se que o seu papel na intervenção na saúde humana se torne mais claro e mais definido.

Como um precursor chave na via metabólica NAD⁺, o NR fez a transição da pesquisa básica para a proteção de patente, demonstrando potencial antienvelhecimento multidimensional nos níveis de tecido e gene. Impulsionada pela pesquisa científica e pela indústria, sua aplicação no campo do envelhecimento saudável está gradualmente se movendo em direção à validação pré-clínica e ao desenvolvimento real do produto. Para indivíduos preocupados com a saúde celular, função do tecido e controle da inflamação crônica, espera-se que o NR se torne uma opção de intervenção nutricional mais padronizada e cientificamente apoiada no futuro.