A doença de Alzheimer (DA) se tornou um desafio urgente à saúde global, afetando mais de 50 milhões de pessoas em todo o mundo. A deposição extracelular de placas amilóide-beta (Aβ) é a principal causa patogênica da DA. Embora as terapias existentes, como anticorpos monoclonais direcionados a Aβ, estejam disponíveis, elas são limitadas em eficácia clínica ou proibitivamente caras. Portanto, é imperativo encontrar inibidores de Aβ seguros e econômicos.
Em dezembro deste ano, uma equipe de pesquisa da Universidade Kindai, no Japão, publicou um estudo na Neurochemistry International-um jornal do primeiro trimestre no campo da neurociência-descobrindo o potencial protetor do cérebro da arginina.

Em experimentos in vitro, a arginina 1 mM reduziu a agregação Aβ42 em aproximadamente 80%. As fibrilas Aβ42 tratadas mostraram uma redução significativa no comprimento, com efeitos comparáveis aos do EGCG, um inibidor clássico.

Em experimentos do modelo de Drosophila, a administração oral de arginina reduziu a deposição de Aβ de uma maneira dependente da dose. Também aliviou a atrofia ocular causada pela toxicidade Aβ sem afetar a expressão gênica.

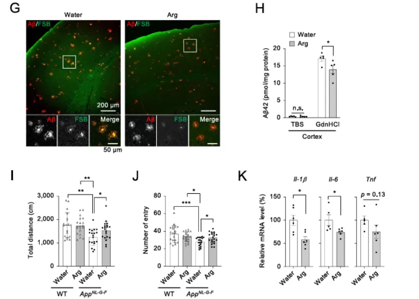
Outros experimentos em camundongos confirmaram que a administração oral de arginina a longo prazo reduz as placas de Aβ no córtex cerebral e no hipocampo, reduz o nível de Aβ42 insolúvel, melhora as anormalidades comportamentais nos animais, e inibe a liberação de fatores inflamatórios, como IL-1 e IL-6.

A arginina (Arg) é um aminoácido alcalino que o corpo humano pode sintetizar em pequenas quantidades por conta própria. No entanto, a dieta diária-incluindo carne, laticínios e nozes-continua sendo sua principal fonte, com adultos consumindo aproximadamente 4-6 gramas por dia. Possui um custo-benefício muito maior do que ingredientes comparáveis. A matéria-prima de arginina de qualidade alimentar custa apenas 8-25 yuans por 100 gramas, o que é muito menor do que o EGCG, resveratrol e outras substâncias semelhantes.
Além da proteção do cérebro, a arginina oferece vários benefícios importantes:
Regulamentação imunológica: promove a liberação de hormônios imunológicos, aumenta a função das células T, aumenta os níveis de anticorpos e a razão CD4 ⁺/CD8, e fortalece a imunidade geral.
Proteção vascular: Regula o metabolismo lipídico, reduz os triglicerídeos e o colesterol "ruim", aumenta o colesterol "bom" e protege o endotélio vascular.
Regulação da Proliferação Celular: Regula bidirecionalmente o crescimento celular por meio de seus metabólitos, prevenindo a aterosclerose enquanto suporta o reparo do tecido.
A demanda do mercado está aumentando e suas perspectivas de aplicação são amplas.
O mercado global de arginina está crescendo de forma constante e está projetado para chegar a 840 milhões de dólares em 2026. Entre seus setores de aplicação, alimentos e produtos nutricionais respondem por 45%, enquanto cuidados pessoais e cosméticos representam 32%. A atualização da demanda de consumo de saúde tornou a arginina uma matéria-prima muito procurada.
Como um fabricante profissional com 20 anos de experiência no setor de ingredientes de suplementos nutricionais, a Natural Field possui uma equipe sênior de P & D de 32 membros e possui mais de 39 patentes nacionais. Nossos produtos são exportados para mais de 100 países em todo o mundo, atendendo marcas renomadas como Nestlé e LG.
Aproveitando a tecnologia avançada de entrega lipossomal, podemos aumentar significativamente a biodisponibilidade da arginina. Nós fornecemos matérias-primas de arginina de alta pureza, estável e confiável, juntamente com soluções personalizadas. Se você está desenvolvendo produtos na saúde do cérebro, suporte imunológico ou setores de alimentos funcionais, entre em contato conosco e junte-se para aproveitar novas oportunidades no mercado de saúde!